A Glance of : Dream of Bank          
GST No.: 24AABAT4356N1Z6        

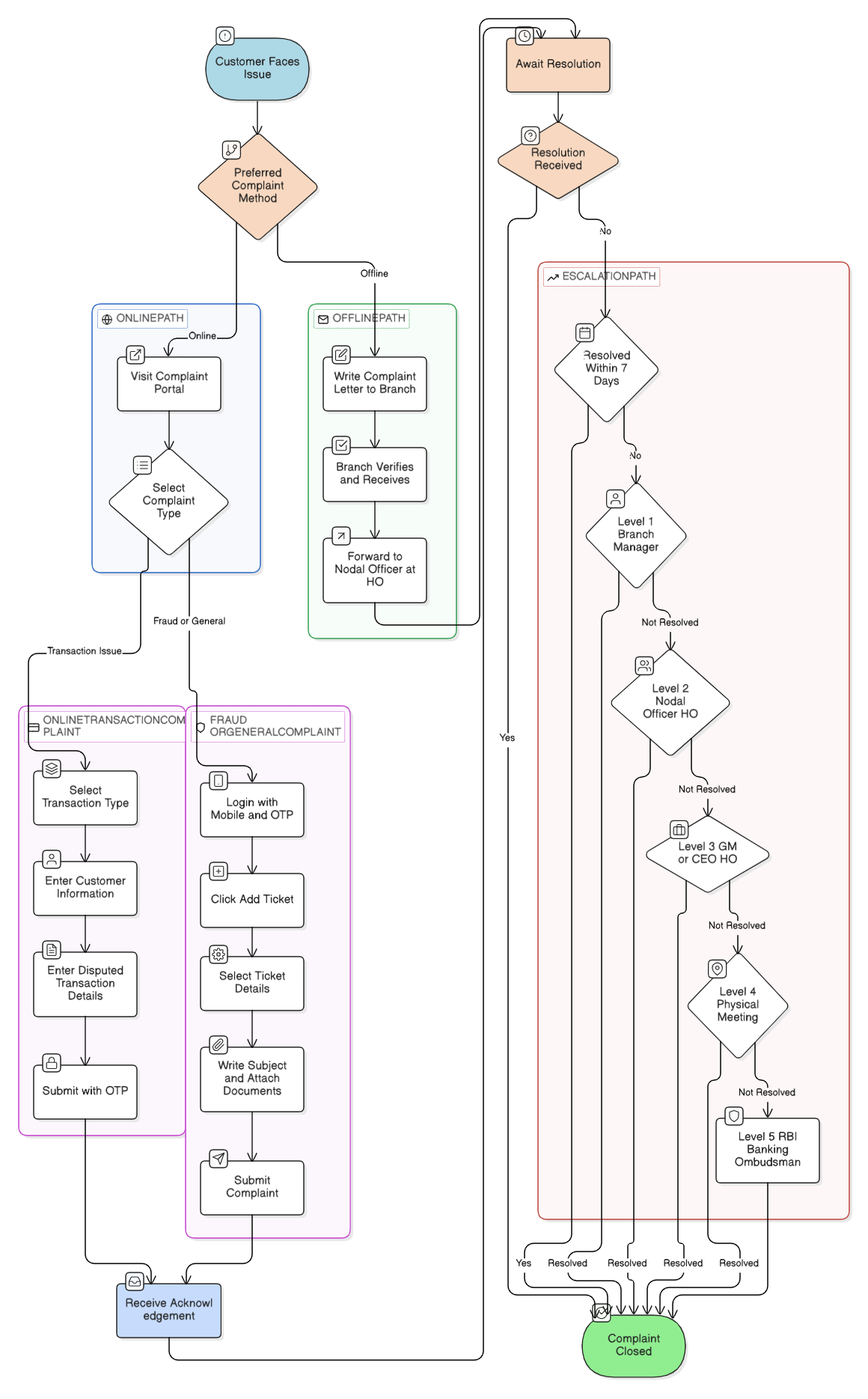
Complaint Forms

Online Transaction Complaint

Customers can registered online complaint for failed electronic transaction (Wrong UPI/IMPS Transfer) here, So that necessory action may be intiated by the bank regarding raising chargebacks to the beneficiary banks/merchants.

It is advised customer to wait for 2-3 days for auto resolution before registered online complaint here.

Click Here   Complaint Flow  

Fraud Transaction Complaint

Customers can report the unauthorized electronic transaction here, So that necessory action may be intiated by the bank regarding stop/hold/raising fraud chargeback for the reported transaction.

Simultaneusly, It is advised to the customer to report the unauthorized electronic transcation to the Cyber Cell of the local police station or Online complaint to Cyber Crime Department on https://www.cybercrime.gov.in or on Cyber Helpline Number 1930.

Click Here

General Banking Complaint

Customer can report general banking complaints here related to Branch Services, Loan, Deposit, Locker, Other Services etc.

Click Here